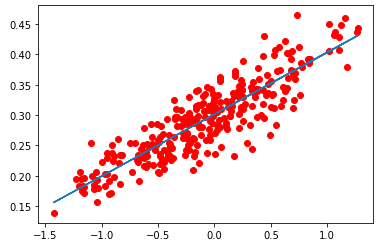
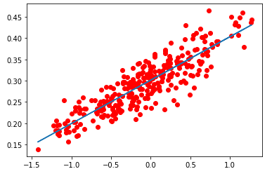
요즘들어 머신러닝에 대해 관심이 많은데, 회사책장에 '텐서플로 첫걸음' 이라는 책이 있어서 한번 읽어보았다. 책의 두께도 부담없어서 가볍게 읽어보기 좋고, 예제의 설명도 깔끔하여 여기저기서 주워들어본 인공지능 관련 용어들(RNN, CNN, 오버피팅, 그외 다양한 활성화함수들)을 직접 타이핑해보며 공부할 수 있었다. 보통 전공서적 번역서의 경우 번역이 부드럽지 못한 경우가 있는데, 이 책은 번역이 자연스러운것을 넘어 한글로된 예제까지 준비되어 있었고, 기존 책에서 부족한 부분을 보충설명하여 원작을 초월하였다는 생각이 들었다. 이 책에 있는 예제들을 따라가다보면 아래와 같은 실습을 진행할 수 있다.



하지만 이 책에는 정말정말 치명적인 문제가 있다. 너무 옛날책이다. 텐서플로 2. 버전대를 쓰는 지금과 달리 이 책은 텐서플로 1.버전대를 사용하고 있고, 심지어 파이썬도 옛날버전 기준으로 코딩이 되어있어 예제에 있는 그대로 코딩하면 코드가 실행되지가 않는다. 파이썬의 문법변화는 크지 않아서 눈치껏 예제를 따라할 수는 있지만, 텐서플로 버전의 차이가 너무 커서 이 책으로 배운 내용이 실제 텐서플로로 프로젝트를 진행하는데 도움이 되지 않을 확률이 크다. 책이 퀄리티 자체는 훌륭하나 이제는 놓아주고 차라리 텐서플로 공식홈페이지 문서를 보면서 공부를 하는게 더 큰 도움이 될 듯 하다.
이책으로 실습을 진행하고싶은 사람은, 아래 글을 참고하여 구글 Colab을 통해 1.X버전대의 텐서플로를 사용하여 실습을 진행하면 된다. 파이썬코드의 경우는 무리해서 버전다운을 하기보다는 주석을 참고하여 신버전의 코딩스타일로 코드를 작성해가며 실습을 진행하였다.
Colab에서 Tensorflow 1.X 버전 사용하기, 코랩 텐서플로우 버전 낮추기
텐서플로우가 새롭게 버전을 업데이트되면서 Tensorflow 2 가 만들어졌습니다. 텐서플로우가 1.X에서 2.X로 변하면서 다양한 문법적, 함수적 변화가 발생했습니다. 이에 따라서, 이전에 만들었던 텐
chancoding.tistory.com
텐서플로 첫걸음 (텐서플로 1.0 버전 테스트 완료)
처음 만나는 친절한 텐서플로 입문서. 이 책은 복잡한 이론 설명이 아니라 실제로 예제를 코딩하며 텐서플로를 빠르게 익히는 것을 목표로 한다.
www.aladin.co.kr
'서평 > 코딩, 개발' 카테고리의 다른 글
| Head First HTML5 Programming 후기 (0) | 2021.04.13 |
|---|---|
| Git을 이용한 버전관리 후기 (라비샨카 소마순다람) (0) | 2021.03.17 |
| C언어 코딩도장 후기 (0) | 2021.02.05 |
| 자바스크립트 + jQuery 완전정복 스터디 1: 기초편 후기 (0) | 2021.01.22 |
| 이것이 C#이다 후기 (0) | 2020.12.27 |